Nuovo hw Amiga

Riflessioni, eventi, curiosità

Re: Nuovo hw Amiga

Messaggioda bertocar » lun dic 31, 2012 12:54 pm

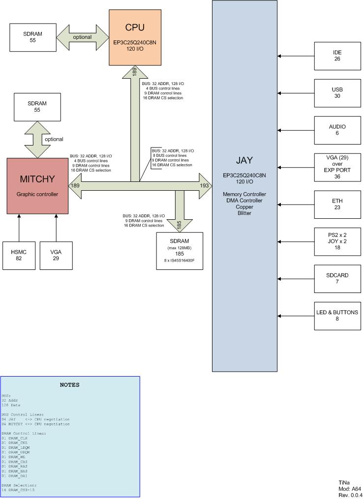
Ok (sto rinstallando skype nel frattempo) ecco la versione aggiornata.

Prevederei che tutti e 3 gli fpga hanno il bus a 128bit (altrimenti non sarebbero in grado di accedere a tutta la ram) e inoltre metterei uno zoccolo per installare ulteriore memoria tanto lo spazio di indirizzamento c'e'.
Allegati
diagramma-0.0.4.jpg
Avatar utente
bertocar

Esperto
 
Messaggi: 85
Iscritto il: mar dic 18, 2012 5:39 pm
Località: Padova

Re: Nuovo hw Amiga

Messaggioda Jambalah » lun dic 31, 2012 4:40 pm

Il progetto di una macchina in stile Amiga alle soglie del 2013...
Ma voi siete piacevolmente pazzi!!!! :ahah:
Ragazzi, questo progetto è entusiasmante e molto di più lo è leggere le argomentazioni tecniche e la vostra preparazione! Pur non capendone molto più di quanto ne capirebbe un coleottero, in linea di massima, è un vero piacere leggervi.
Buon 2013 e buon lavoro!!!!
Jambalah

Maestro
 
Messaggi: 417
Iscritto il: lun ago 02, 2010 9:42 pm

Re: Nuovo hw Amiga

Messaggioda MacGyverPPC » lun dic 31, 2012 5:44 pm

La mia SAM440 è connessa con adattatore DVI/HDMI sul FULL-HD e va benissimo, con audio a parte(unica pecca). Ma il segnale risulta pulito rispetto al classico DVI/VGA.
OS4.1.3Immagine+SAM= ImmagineNG c'è!
SAM440EP: OS4.1.4Up4:con USB2.0 UP,RunInUae integrato con Kickstart 3.1,1.3,CD32 originali, MUI migliorato ecc/HD400GbSata/masterizzatore sataDVD/SB Audigy5.1.
AMIGA1200PPC/060(HomeTower):OS4Classic/USB/BlizzardPPC/BVision/Ram128Mb/HD/CD-DVD/RW :rock:
AMIKIT WinUAE:OS3.9/OS4 FE : AMD A8 x64
Advance
Multitask
Integrated
Grafic
Architecture
Avatar utente
MacGyverPPC

Leggenda
 
Messaggi: 10889
Iscritto il: sab set 22, 2007 4:51 pm
Località: Alessandria

Re: Nuovo hw Amiga

Messaggioda bertocar » lun dic 31, 2012 5:51 pm

Ecco l'ultima versione... siamo molto vicini al traguardo :felice: :felice: :felice:

Auguro un buon anno a tutti e chissa' che porti qualcosa di buono anche per Amiga
Allegati
diagramma-0.0.6.jpg
Avatar utente
bertocar

Esperto
 
Messaggi: 85
Iscritto il: mar dic 18, 2012 5:39 pm
Località: Padova

Re: Nuovo hw Amiga

Messaggioda cdimauro » lun dic 31, 2012 6:08 pm

Confermato il bus a 128 bit per 3,2GB/s teorici di banda totale a disposizione, che consentirà di gestire in scioltezza il FullHD (1920x1080) a 32 bit di colore e 60 fotogrammi al secondo.

Aggiunto anche un bus dedicato, parallelo e completamente indipendente da quello usato per la memoria, per la comunicazione veloce fra tutti e 3 gli FPGA. Questo consentirà di scambiarsi i dati (ad esempio il softcore 68K potrà programmare tranquillamente i registri degli altri due chip) anche se la memoria dovesse risultare completamente impegnata a servire video, Blitter, Copper, e quant'altro. :figooo:

Infine, grazie ai nuovi FPGA Cyclone IV da 30K LE ciascuno (che operano a 475Mhz), ci sarà di che sbizzarrirsi nel potenziare l'hardware dell'Amiga. :ride:

Il 2013 prospetta molto bene. Buon anno a tutti!
Non sono più su questo forum. Mi trovate su Non Solo Amiga, AROS-Exec o AmigaWorld.
Avatar utente
cdimauro

Eroe
 
Messaggi: 2454
Iscritto il: mer giu 16, 2010 9:00 pm
Località: Germania

Re: Nuovo hw Amiga

Messaggioda sabbate » mar gen 01, 2013 2:18 am

Grandissimi ho seguito attentamente la discussione e direi che sono sbalordito da utente consumer, quello che c'e' dentro un computer come amiga e strabigliante certo che erano delle menti mostruose gli ingenieri amiga ma anche voi lo siete.

Auguri di buon anno e attendiamo tina
Amithlon OS3.9 Dell Latitude C610
Avatar utente
sabbate

Eroe
 
Messaggi: 1395
Iscritto il: mar mag 18, 2010 6:11 pm
Località: Verona

Re: Nuovo hw Amiga

Messaggioda NubeCheCorre » mar gen 01, 2013 5:40 am

@Heyvid

cavolo non sapevo esistesse un consorzio del connettore HDMI.. e cavolo se son cari i diritti... adesso capisco perché sulla mini itx c'e' "solo" il dvi (che va da dio cmq..)

http://www.hdmi.org/index.aspx
W il Veneto :ride:
Avatar utente
NubeCheCorre

Leggenda
 
Messaggi: 10624
Iscritto il: dom set 21, 2003 9:21 pm
Località: San remo

Re: Nuovo hw Amiga

Messaggioda cdimauro » mar gen 01, 2013 8:36 am

Sì, c'è un consorzio, che si fa pagare caro. Onestamente non pensavo che anche per un "semplice" convertitore DVI->HDMI ci fossero questi problemi.

@sabbate: l'hardware originale, per quell'epoca, era un vero gioiello. Considerato che siamo nel 2013 adesso, c'è hardware di una complessità enorme (CPU e GPU hanno ormai miliardi di transistor). Quello che stiamo progettando non è e non potrà essere comparabile, ma è decisamente complesso per un progetto "amatoriale", per cui speriamo di arrivare presto a qualcosa di funzionante. Col contributo di tutti. :felice:
Non sono più su questo forum. Mi trovate su Non Solo Amiga, AROS-Exec o AmigaWorld.
Avatar utente
cdimauro

Eroe
 
Messaggi: 2454
Iscritto il: mer giu 16, 2010 9:00 pm
Località: Germania

Re: Nuovo hw Amiga

Messaggioda cip060 » mar gen 01, 2013 11:09 am

Be qualche post fa diceva che GIA' FUNZIONA! e carica demo e giochi
Avatar utente
cip060

Leggenda
 
Messaggi: 7934
Iscritto il: lun feb 17, 2003 9:19 pm
Località: Usa

Re: Nuovo hw Amiga

Messaggioda cdimauro » mar gen 01, 2013 11:12 am

Quello è l'adattamento del minimig v1 alla scheda DE1 che Alberto ha acquistato.

TINA per il momento è soltanto su carta.
Non sono più su questo forum. Mi trovate su Non Solo Amiga, AROS-Exec o AmigaWorld.
Avatar utente
cdimauro

Eroe
 
Messaggi: 2454
Iscritto il: mer giu 16, 2010 9:00 pm
Località: Germania

Re: Nuovo hw Amiga

Messaggioda Grendizer » mar gen 01, 2013 10:36 pm

Davvero COMPLIMENTISSIMI per il progetto! Mi raccomando, cercate di fare il "mostriciattolo Amigoso", il piu' potente possibile :) a livello hardware non risparmiate dove potreste pentirvene in futuro, ma solo dove strettamente necessario per realizzare il computer. :felice: :happyboing: dai che siete i migliori!! :PIGGY:
Avatar utente
Grendizer

Maestro
 
Messaggi: 634
Iscritto il: sab nov 03, 2007 5:01 pm

Re: Nuovo hw Amiga

Messaggioda BigAmyDream » mar gen 01, 2013 10:52 pm

Ho letto attentamente i vari post. In generale mi sembra che il progetto vada bene, ma penso che la ram sia troppo scarsa (solo 256MB, SDRAM), perché se il target è un amiga modernizzato con connettività di rete, in grado di avere output in fullHD, allora la memoria è scarsa rispetto a quanto si vorrebbe avere.

Infatti ipotizzando un utilizzo di ArosVision, la configurazione minima richiesta è stando al sito (ArosVision):
RAM: Chip 8 MB, Slow 1,5 MB, Z3 Fast 512 MB, 32-bit Chip 512 MB.
Qui le richieste sono molto elevate.
Ipotizzando un utilizzo di Amikit, forse il migliore "modernizzatore" dell'AmigaOS, si hanno requisiti come questi: 2MB Chip Mem, 128MB Z3 Mem and 32MB P96 Mem.
Sono minori ma comunque superiori a quanto proposto nel progetto.
(Dati riportati per un utilizzo con un emulatore del tipo UAE).

Se poi si utilizza il semplice AmigaOS3.1 ci vorrà un browser che deve essere eseguito con altri programmi, programmi come questi assorbono una quantità enorme di memoria, ancora di più con più tab aperti.

Ne consegue che 256 MB di RAM sono pochi, ci sarebbe una possibilità con lo zoccolo di espansione, ma quanto costerebbero 2GB di ram SDRAM, semprecché sia possibile, vista la loro scarsa reperibilità? Non oso immaginare. Precluderebbe di fatto l'espandibilità.
Visto ciò, insisto ancora per uno slot SODIMM per memorie DDR2( lo so che rompo le scatole, ma guardo il tutto dal punto di un utente finale), anche se sembra essere stato escluso per motivazioni tecniche.

Per me il connettore IDE non sarebbe necessario e punterei tutto sul DVI, scartando il VGA. Si risparmierebbero molte linee, d'altronde le TV moderne hanno tutte l'HDMI ma non sempre il VGA, anche se quasi tutte ce l'hanno.

Noto che essendo ancora tutto sulla carta c'è ancora tempo per modificare qualcosa e migliorarlo. Suggerirei di procedere con calma, senza eccessiva fretta (Non come quelli della Natami!) per avere un buon progetto anche se amatoriale con solide fondamenta. Si potrebbe fare un prototipo velocemente e poi alla produzione con calma avendo corretto i probabili problemi riscontrati in una situazione di effettivo utilizzo. Bisogna ponderare anche il fatto che un dispositivo come questo costerà probabilmente più di 150 € e un guasto rappresenterebbe una grossa spesa, non bisogna buttare via una scheda come questa se si rompe qualcosa, per me sarebbe meglio mettere il più possibile su zoccoli in modo da sostituirli velocemente e in relativa economia. Non tutti hanno un saldatore e un negozietto di materiale elettronico dietro l'angolo :triste: Eppoi siamo in tempo di grave crisi economica. :triste: :triste:
Amiga the eternal dream... But it gets real!
BigAmyDream

Amico
 
Messaggi: 48
Iscritto il: dom set 21, 2008 2:04 pm

Re: Nuovo hw Amiga

Messaggioda cdimauro » mar gen 01, 2013 11:19 pm

@Grendizer: i costi devono essere contenuti, perché altrimenti il progetto perderebbe molta dell'appetibilità. Credo che andremo un po' sopra i 200€ a causa delle ultime scelte che sono state fatte, perché ci saranno ben 3 FGPA abbastanza potenti, ma ti assicuro che ci vorrà parecchio tempo e, soprattutto, tanta fantasia per trovare dei modi per sfruttare tutte quelle risorse a disposizione (ogni FPGA ha circa 30K LE; se consideri che il softcore 68050 di Natami, con tanto di FPU e un bel po' di cache codice e dati, doveva richiedere circa 25K LE, capisci che rimane ancora un po' di margine per potenziarlo ulteriormente; inoltre l'ultimo FPGA usato per Natami aveva 55K LE, mentre qui ce ne sono 30 + 30 + 30 :figooo:).

Ciò detto, in futuro potrebbero esservi ulteriori margini per potenziare ancora il progetto. Ci sono FPGA compatibili con quello scelto (è lo stesso per tutti e 3), ma con molte più risorse (fino a 4 volte di più).
Inoltre al momento si fa uso di memoria SDRAM (o SDR), ma per eventuali prossimi progetti (se questo avrà successo, come spero) si potrebbe pensare di impiegare DDR o DDR2, che porterebbero la banda teorica a disposizione rispettivamente a 6,4 e 12,8 GB/s: valori impressionanti (con le DDR2 siamo vicini a quella del "nuovissimo" Nintendo Wii U!).

Al momento, però, l'obiettivo n.1 è quello di portare il Minimig v1 su TINA, e ovviamente farlo funzionare.
Il secondo step sarà farlo evolvere per emulare un sistema AGA (Amiga 1200), che richiederà molto più lavoro (anche perché la CPU è decisamente più complessa).
Il terzo sarà lavorare a una CPU più potente. Si potrebbe anche integrare un'unità SIMD nuova di pacca, che manca alla famiglia 68K, per introdurre finalmente l'elaborazione massiccia parallela dei dati (almeno per quelli interi; se possibile anche floating point a 32 bit); avendo studiato l'architettura di Larrabbe si potrebbero prendere diversi interessantissimi concetti.
Col quarto si aggiungeranno i nuovi registri a 32 bit per il chipset, con nuove modalità video a 32 bit, sprite migliorati (credo, però, che rimarranno sempre 8, anche se potenziati con modalità chunky pixel a 8, 16 o 32 bit; eventualmente con possibilità di flipping orizzontal e, forse, verticale), 4 playfield ognuno con una propria modalità chunky (idealmente con 1, 2, 4, 8, 16, 24 e 32 bit di profondità colore), audio di nuova generazione (almeno 8 canali a 16 bit stereo con volume regolabile indipendentemente a destra e sinistra, e frequenze fino a 48Khz o anche più; vista la presenza di una quantità enorme di LE, credo si potrebbero aggiungere dei filtri real-time indipendenti per ogni canale, e magari un'unità DSP integrata che consenta di manipolare in maniera complessa i dati dei canali), Copper di gran lunga potenziato per ottimizzare i trasferimenti di dati e la programmazione dei registri, nuovo Blitter in grado di manipolare le nuove modalità chunky pixel, consentire di lavorare con flipping orizzontale e/o verticale di ogni canale dati in maniera indipendente (così da risparmiare parecchia grafica, che prima richiedeva appositamente la presenza in memoria di immagini speculari), e magari di disegnare alcune primitive grafiche oltre ai rettangoli e alle linee che sa già fare.
Mi piacerebbe anche poter introdurre la modalità YUV non soltanto per riprodurre video, ma anche per le normali operazioni. Credo che realizzare giochi in cui tutti gli elementi grafici (schermi/playfield con inclusa la modalità HAM in YUV, sprite, palette dei colori, e il Blitter con apposite modalità) siano YUV potrebbe portare un po' di innovazione; perché si potrebbe risparmiare banda sfruttando le peculiarità di questo spazio colore, pur conservando la qualità del risultato finale. Vedremo.

Carne al fuoco ce n'è quanta ne vogliamo (e altre idee ne verranno fuori sicuramente), come puoi vedere, ma è fondamentale uscire il prima possibile almeno col TINA che fa girare il primo minimig. Questo consentirà di attirare l'attenzione sul prodotto, e magari altri sviluppatori si potranno aggregare per dare una mano all'immenso lavoro che c'è da fare.

A tal proposito, secondo me questo thread è diventato troppo lungo, pesante, e dispersivo. Ci sono troppe cose discusse che andrebbero catalogate e conservate in modo che siano di più semplice consultazione. Le idee sono benvenute.
Non sono più su questo forum. Mi trovate su Non Solo Amiga, AROS-Exec o AmigaWorld.
Avatar utente
cdimauro

Eroe
 
Messaggi: 2454
Iscritto il: mer giu 16, 2010 9:00 pm
Località: Germania

Re: Nuovo hw Amiga

Messaggioda BigAmyDream » mar gen 01, 2013 11:44 pm

@cdimauro
Ho capito bene grazie alle dettagliate spiegazioni che ci ha dato nel suo ultimo post. Mi sembra che abbia chiarito bene le idee in proposito. Sembra che ci siano cose succose in arrivo, se avrà successo il progetto :felice:

Per riordinare le idee e dare notizie si potrebbe fare un thread apposito, oppure come già segnalato da qualcuno un sito o pagina dove vengano riportati i progetti.

Mi pare di aver ormai compreso, alla luce delle ultime delucidazioni che sarà progettato per fare girare soddisfacentemente Aros con una distro come ArosVision.

Mi pare intanto una buona cosa iniziare col core minimigv1, come felice possessore di uno di essi, anche se limitato dalla scarsa memoria ram :riflette: Ha un ottimo sistema di opzioni in overlay, specialmente con l'arm controller. Con un arm controller, puoi anche aggiornare il core fpga semplicemente mettendo un file di aggiornamento e poi selezionando da menù la relativa opzione, lo aggiorni e si resetta automaticamente et voilà aggiornato. E' una cosa da considerare per il sw di gestione del TiNa, essendo semplificata la gestione degli aggiornamenti sw e core fpga.
Inoltre funziona piuttosto bene. :felice:
Amiga the eternal dream... But it gets real!
BigAmyDream

Amico
 
Messaggi: 48
Iscritto il: dom set 21, 2008 2:04 pm

Re: Nuovo hw Amiga

Messaggioda bertocar » mar gen 01, 2013 11:51 pm

Apprezzo le annotazioni e le critiche (e' il motivo per cui ho voluto aprire questo thread) voglio precisare che la scelta della memoria ora e' abbastanza critica e non vogliamo strafare con DDR oppure DDR2 perche' rischiamo di trovarci bloccati dalle troppe difficolta'. Comunque come ho indicato qualche post fa ho deciso di mettere la memoria su un pettine apposito (non influenzando il costo finale) per piu' motivi:
1. se ci sono difficolta' con un tipo specifico di memoria (non sempre va come si prevede) la si puo' sostituire velocemente
2. i guasti che possiamo provocare alla stessa facendo test (non tollerano per niente gli errori)
3. possibilita' di incrementarla in futuro

Inizialmente progettiamo solo la scheda di memoria da 256MB ma alla prima occasione di disponibilita' di tempo, sicuramente la si ampliera' a 512 e 1G (lo spazio di indirizzamento c'e' visto il bus address a 32bit).

Poi quando tutto funzionera' discretamente potremmo far in modo che sulla scheda RAM risieda il controller DDR e lo zoccolo per il relativo modulo, ma e' solo un'ipotesi.
Avatar utente
bertocar

Esperto
 
Messaggi: 85
Iscritto il: mar dic 18, 2012 5:39 pm
Località: Padova

PrecedenteProssimo

Torna a Amiga in generale

Chi c’è in linea

Visitano il forum: Nessuno e 16 ospiti

cron